-2025- 12/04

焚题库

来源

题库

APP

客服

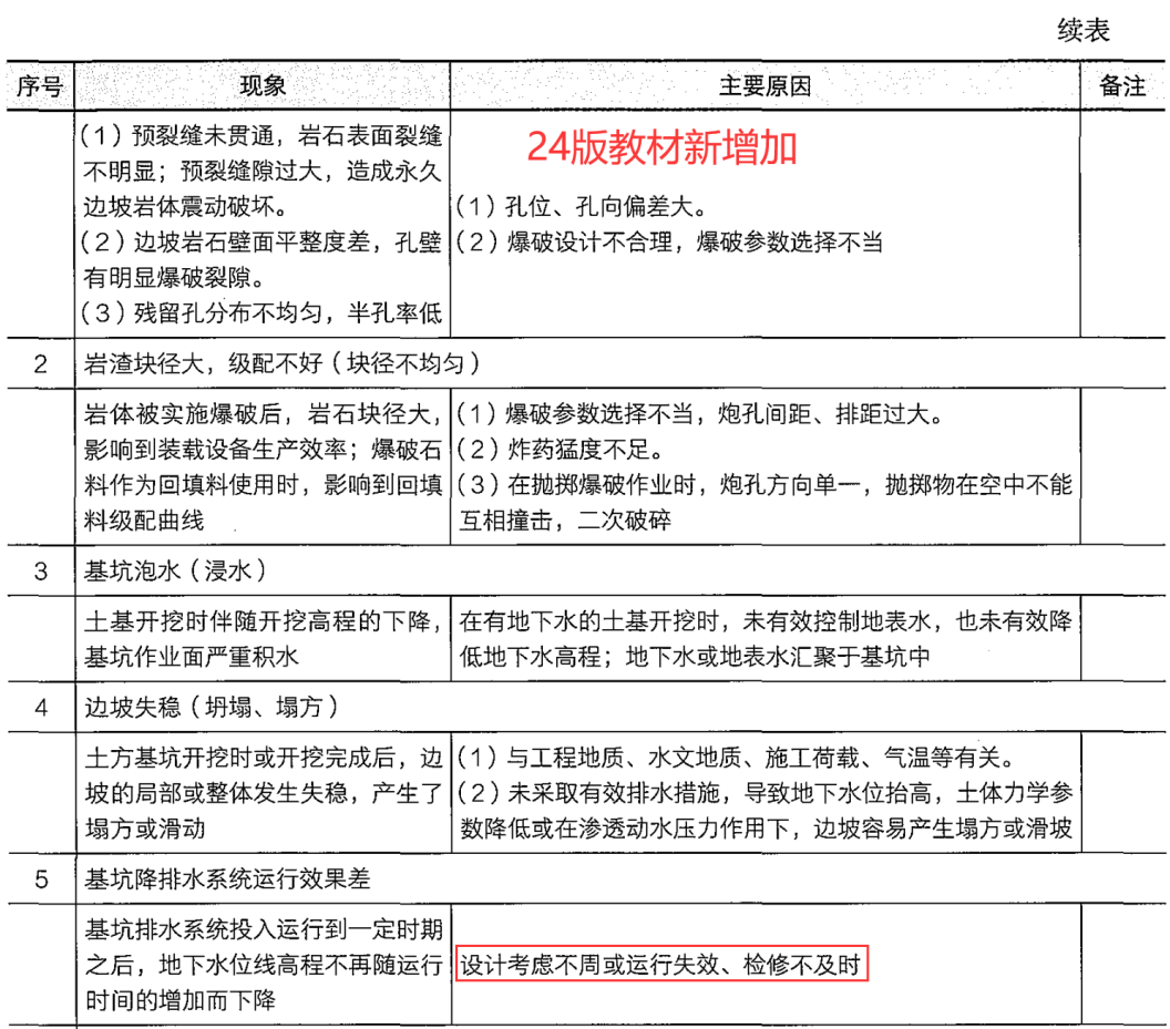
基坑排水系统投入运行一定时间后,地下水位线不
不定项选择题 基坑排水系统投入运行一定时间后,地下水位线不再随运行时间的增加而下降,主要原因是()。

A.设计考虑不周

B.运行失效

C.检修不及时

D.降雨量大

E.地表水补给

正确答案: A、B、C

登录查看解析 进入题库练习

答案解析: 设计考虑不周或运行失效、检修不及时。ABC选项正确。



你可能感兴趣的试题

  • 关于钢筋制作与安装的说法,正确的是()。
    查看试题
  • 关于混凝土工程分缝与止水施工的说法,正确的是()。
    查看试题
  • 关于工程管路着色的说法,正确的有()。
    查看试题
  • 监理机构对承包人的检验结果进行复核的方法有()。
    查看试题
  • 根据相关规定,政府验收包括()等。
    查看试题
  • 下列工作,属于发包人义务的有()。
    查看试题

在线刷题

题库APP

题库小程序