-2024- 09/29

焚题库

来源

题库

APP

客服

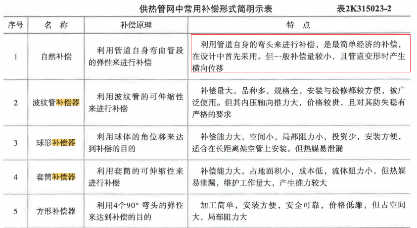
最简单经济的补偿是利用管道自身弯管段的弹性来
单选题 最简单经济的补偿是利用管道自身弯管段的弹性来进行补偿,叫作()。

A.波纹管补偿器

B.方形补偿器

C.自然补偿器

D.套筒补偿器

正确答案: C

登录查看解析 进入题库练习

答案解析: 此题考核供热管网中常用补偿形式。


你可能感兴趣的试题

  • 对于新型分流制排水系统,雨水源头控制利用技术包括()。
    查看试题
  • 微表处理技术进行城市道路维护具有()功能。
    查看试题
  • 下列监测项目中,属于三级基坑施工监测的“应测”项目有()。
    查看试题
  • 钢管满堂支架预压目的()。
    查看试题
  • 混凝土冬期施工正确的是()。
    查看试题
  • 下列基坑围护结构中,不属于排桩的是()。
    查看试题

在线刷题

题库APP

题库小程序