-2024- 10/02

焚题库

来源

题库

APP

客服

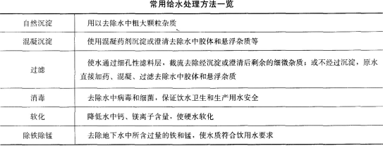
常用的给水处理方法有()。
不定项选择题 常用的给水处理方法有()。

A.过滤

B.浓缩

C.消毒

D.软化

E.厌氧消化

正确答案: A、C、D

登录查看解析 进入题库练习

答案解析: 此题考核常用的给水处理方法。

浓缩、厌氧消化是处置污水处理中所产生污泥的常用方法,其目的是防止其二次污染;处置污泥的其他常用方法还有脱水及热处理等。故选择ACD。

你可能感兴趣的试题

  • 对于新型分流制排水系统,雨水源头控制利用技术包括()。
    查看试题
  • 微表处理技术进行城市道路维护具有()功能。
    查看试题
  • 下列监测项目中,属于三级基坑施工监测的“应测”项目有()。
    查看试题
  • 钢管满堂支架预压目的()。
    查看试题
  • 混凝土冬期施工正确的是()。
    查看试题
  • 下列基坑围护结构中,不属于排桩的是()。
    查看试题

在线刷题

题库APP

题库小程序