-2026- 03/07

焚题库

来源

题库

APP

客服

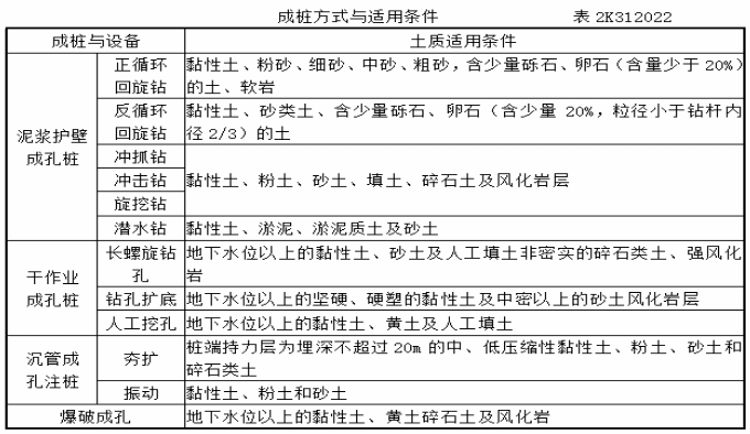
不可用于地下水位以下的钻孔灌注桩成桩方式与设
不定项选择题 不可用于地下水位以下的钻孔灌注桩成桩方式与设备有( )。

A.长螺旋钻孔

B.旋挖钻

C.冲抓钻

D.钻孔扩底

E.潜水钻

正确答案: A、D

登录查看解析 进入题库练习

答案解析: iX9aqzieMg.png

你可能感兴趣的试题

  • 关于重力式混凝土墩台施工的说法正确的有()。
    查看试题
  • 关于钻孔灌注桩水下混凝土灌注的说法,正确的有()。
    查看试题
  • 换热站的管道与设备安装前,参加预埋吊点数量位置复核检查的单位有()。
    查看试题
  • 管道施工测量控制点有()。
    查看试题
  • 在专项方案编制时,需要确定验收要求的有()。
    查看试题
  • 浇筑混凝土时,振捣延续时间的判断标准有()。
    查看试题

在线刷题

题库APP

题库小程序