-2026- 03/15

焚题库

来源

题库

APP

客服

城市热力管道套筒补偿器的安装位置( )。
单选题 城市热力管道套筒补偿器的安装位置( )。

A.应靠近固定支座

B.应位于两个固定支座之间

C.应靠近管道分支处

D.与固定支座位置无关

正确答案: D

登录查看解析 进入题库练习

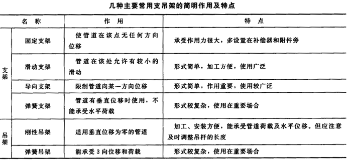
答案解析: 本题考核的是热力管道中补偿器的安装位置。支吊架承受巨大的推力或管道的荷载,并协助补偿器传递管道温度伸缩位移(如滑动支架)或限制管道温度伸缩位移(如导向支架),在热力管网中起着重要的作用。常用支吊架的简明作用及特点如下表。
vG44YUEUHJ.png

你可能感兴趣的试题

  • 关于重力式混凝土墩台施工的说法正确的有()。
    查看试题
  • 关于钻孔灌注桩水下混凝土灌注的说法,正确的有()。
    查看试题
  • 换热站的管道与设备安装前,参加预埋吊点数量位置复核检查的单位有()。
    查看试题
  • 管道施工测量控制点有()。
    查看试题
  • 在专项方案编制时,需要确定验收要求的有()。
    查看试题
  • 浇筑混凝土时,振捣延续时间的判断标准有()。
    查看试题

在线刷题

题库APP

题库小程序