当前位置:首页 > 资料

返回

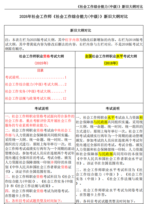
2026《社会工作综合能力(中级)》新旧大纲对比

2025-12-15 分类:新旧教材变化对比 浏览量:66 已购人数:19

限时免费 积分兑换

  • 智能
    练习

    章节知识点抽题

    还原一个真实的考场体验

  • 智能
    测评

    专业智能测评

    大数据智能题库

  • 高频
    错题

    大数据统计

    用户高频错题

  • 移动
    APP

    随时随地

    在线学习

您当前有 0积分,

本篇资料需要 20积分,积分不足

可通过推荐好友获取20积分/次

邀请好友

原价¥5.00元购买