下列关于生产的火灾危险性分类的说法,正确的是
单选题 下列关于生产的火灾危险性分类的说法,正确的是()。
A.使用闪点为28℃的液体厂房的火灾危险性属于甲类
B.电极煅烧工段配电室每台装油量为60kg的设备,其火灾危险性属于丙类
C.亚麻厂的除尘器和过滤器室的火灾危险性属于乙类
D.生产爆炸下限≤10%的气体厂房的火灾危险性属于甲类
正确答案: C
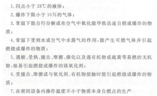
答案解析: 根据《建筑设计防火规范》GB50016—2014(2018年版)3.1.1,使用或产生下列物质生产的火灾危险性特征,应为甲类:

A选项,属于乙类厂房;B选项,等于60kg属于丁类厂房本身自燃点的生产。C选项,亚麻除尘厂属于乙类厂房。本题答案为C。
相关知识:第二章 生产和储存物品的火灾危险性分类
当前位置: